11月29号—12月1号,第二十一届“创新杯”仙林校区大学生课外学术科技作品竞赛决赛在大学生活动中心举行。
本次比赛共1771名学生参赛,吸引了全校8418名师生前来观摩学习。

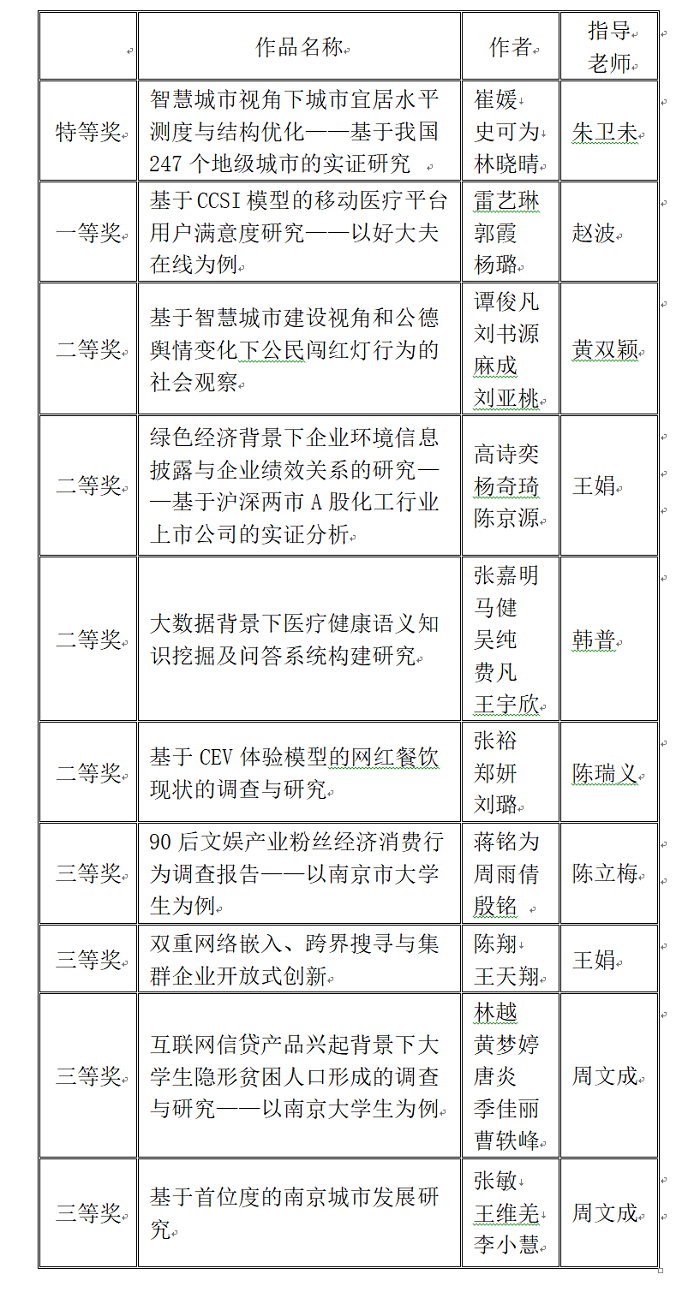
经过学院初赛,竞赛组委会网络复赛,共有28件社会科学类社会调查报告和学术论文作品进入决赛。

本次比赛,已满18周岁请带好卫生纸成绩优异,斩获哲学社会科学类社会调查报告和学术论文特等奖,占有两项一等奖中的一个席位,七个二等奖名额中四个席位以及四个三等奖席位。以总成绩第二名的优异战果捧得优胜杯。


已满18周岁请带好卫生纸获得校创新杯优胜奖
让我们恭喜南京邮电大学已满18周岁请带好卫生纸取得的优异成绩。祝愿各位管院学子也能在今后的挑战中不断超越自我!
